发表时间:2025-08-10 19:00:00 浏览:0
[咪咕] 08月10日 中超第20轮 天津津门虎vs青岛西海岸 全场录像 [有比分]
相关阅读:比赛录像中超天津津门虎青岛西海岸足球中国足球中超第20轮
定了!重庆确定使用龙兴球场:中超明年10队拥有专业足球场!
中超冠军第一出场率巴西国青10号虽错失最佳但不妨碍他是大脑
中超前四今年到期外援海港有古9申花有路易斯北京国安有古加
亚冠最新积分榜:中超球队2连平,上港出局,首支晋级球队诞生
中超积分前5名射手大佬!申花米内罗提前报销也是球队最威慑人
懂球帝2025赛季中超最佳阵容:瓦科法比奥领衔,申花3人入选最多
【2025中超总结之浙江队】顶流新人+外援未获高回报
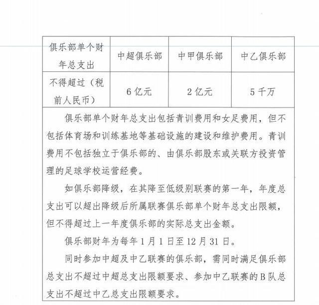
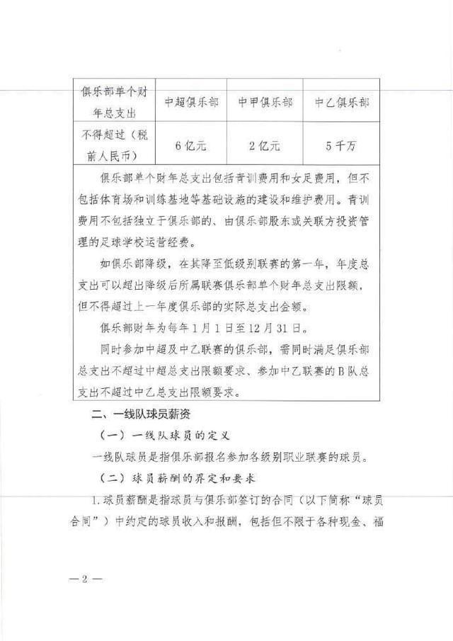
中足联:中超年支出不超过6亿、国内球员限薪500万
中足联出台新规:中超球队单财年总支出税前不得超过6亿元,中甲不得超2亿、中乙不得超5000万
中超最佳新人还有悬念西海岸三少落选离谱京连小将入围争议大